Letyshops

Подход к реструктуризации предприятий

Хлебников Д. В.
Партнер BKG Profit Technology

Начало в выпусках: #204, #205

SWOT-анализ

Этот вид анализа описан, наверное, во всех учебниках и книгах, посвященных менеджменту. Он включает в себя разнесение факторов, проанализированных выше, по полям:
– сильные стороны (S);
– слабые стороны (W);
– возможности (O);
– угрозы (T)
и построение матрицы 2х2, в которой на пересечении внутренних (S и W) и внешних (O и T) факторов формируются поля «Что делать», «Что развивать», «С чем бороться» и «Что исключить». Это известно, наверное, всем менеджерам мира.

Использование SWOT-анализа состоит в предварительном (возможно, в текущем, при определенных стратегиях компании) формировании политик или «функциональных стратегий», определяющих «правила игры» в наиболее важных для бизнес-системы направлениях деятельности.

Выработка стратегических альтернатив

Дальнейшая работа по выработке стратегических альтернатив необходима для агрегирования, формализации и уточнения стратегий развития предприятия и выработки главной стратегической цели, которые в дальнейшем лягут в основу процесса реструктуризации.

Инструменты выработки стратегических альтернатив также хорошо описаны в деловой литературе, поэтому ограничимся упоминанием основных из них – тех, которые могут быть с успехом применены в практике реструктуризации отечественных предприятий:

– «Теория развития предприятий» (Л. Грейнер) или «Теория фазовых трансформаций бизнеса БКГ», позволяющие оценить будущее целевое состояние предприятия как системы и выявить возможные кризисы бизнес-системы;
– «Поле конкурентной борьбы» (М. Портер), позволяющее формализовать целевое (ожидаемое) конкурентное состояние бизнес-системы;
– «Матрица BCG», как инструмент портфельного анализа, позволяющий определить источники и приоритетные объекты финансирования;
– «Матрица И. Ансоффа», как инструмент определения маркетинговой стратегии, позволяющий формализовать портфельные стратегии и риски развития бизнес-системы;
– другие инструменты, такие как «Матрица GE/McKinsey», «Матрица аутсорсинга БКГ», двухфакторные и сценарные методы прогнозирования и т. д.

В результате выработки стратегических альтернатив формализуются и уточняются стратегические цели предприятия, детализируются качественные и, возможно, количественные целевые параметры, которые бизнес-система должна достичь.

«Дерево целей» компании

Стратегические цели предприятия в дальнейшем разделяются (декомпозируются) на цели более низкого уровня. Таким образом строится так называемое «дерево целей», или иерархия целей предприятия, в которой достижение их применительно к нижнему уровню является необходимым и достаточным условием для достижения целей верхнего уровня.

Применение «дерева целей» является ключевым элементом процесса реструктуризации предприятия. В рамках первого шага реструктуризации должны быть построены иерархии результатов или показателей эффективности деятельности предприятия, соответствующие «дереву целей».

Только такой метод («сверху вниз») может гарантировать соответствие проектируемой бизнес-системы требованиям, которые предъявляют к ней собственники. Иначе говоря, именно эти требования являются тем определяющим фактором, который оказывает влияние на всю конфигурацию системы.

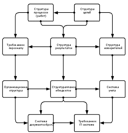
В целом определение «дерева целей» компании позволяет выстроить универсальный (в рамках бизнес-системы) и непротиворечивый комплекс иерархий: задач, результатов работ, критериев достижения целей, компетенций и т. д. Это позволяет выстроить такую систему управления предприятием, которая будет соответствовать универсальному критерию системности – непротиворечивости элементов (см. иллюстрацию).

Иллюстрация 1. Системность элементов менеджмента

Требование к системности при проектировании или перепроектировании (реструктуризации) предприятия, исключительно важно. Только соблюдение требования системности позволяет достаточно уверенно смотреть в будущее и прогнозировать работоспособность предприятия после реструктуризации.

В рамках реструктуризации бизнес-систем наша практика позволила выработать два эффективных инструмента, позволяющих либо существенно оптимизировать деятельность существующей, либо спроектировать новую систему управления, лишенную «генетических» недостатков предшественницы.

Эти инструменты – «Матрица аутсорсинга БКГ» и «Универсальная процессная модель БКГ».

Матрица аутсорсинга БКГ

С помощью «Матрицы аутсорсинга» могут быть проанализированы работы, компетенции, процедуры, подразделения, направления и другие субъекты управления. Суть «Матрицы» крайне проста (см. иллюстрацию).


Иллюстрация 2. Матрица аутсорсинга БКГ

Любая работа, процедура, компетенция и т. д. рассматривается с двух точек зрения – соответствия стратегическим целям бизнес-системы и соответствия предложениям на открытом рынке.

В результате разнесения по полям матрицы вырабатываются управленческие решения:

– покупать ли эту работу (услугу, компетенцию и т. п.) на внешнем рынке и, соответственно, уничтожать в собственной бизнес-системе поле «Покупай»;
– создавать ли альянсы и СП с носителями знаний и умений для того, чтобы научиться делать соответствующую работу (продукт, услугу и т. д.), обучать ли персонал – поле «Учись»;
– развивать ли (инвестировать ли в …) компетенции, работы, направления, подразделения и т. д. – поле «Развивай»;
– являются ли работы, услуги, направления, подразделения и т. п. стратегически важными, нуждаются ли они в защите от недружественных действий конкурентов и т. д. – поле «Защищай»;
– являются ли работы, услуги, направления, подразделения и т. п. носителями потенциально важных компетенций и конкурентных преимуществ, позволяющих развивать и диверсифицировать бизнес – поле «Выделяй» (в отдельный бизнес либо направление деятельности);
– являются ли работы, услуги, направления, подразделения и т. п. стратегически важными для других предприятий и неважными для бизнес-системы, есть ли смысл выделить их в отдельные направления деятельности и продать тем, кому они стратегически важны, – поле «Продавай».

В «Матрице аутсорсинга БКГ» центральное поле обладает неопределенностью, поэтому те объекты управления, которые туда попадают, так или иначе должны разноситься по остальным восьми полям матрицы при уточнении стратегических целей бизнес-системы.

Этот инструмент крайне прост и эффективен при реструктуризации бизнес-систем, имеющих в своей основе стабильные стратегические цели, но накопивших излишние компетенции, работы, персонал и т. д.

Если бизнес-система коренным образом отличается от представления и желаний собственников, если в компании сильны клановость, неформальные лидеры, кумовство, компания развивается по собственным законам, руководители перегружены текучкой и не могут разобраться, кто и что делает, необходимы более радикальные инструменты реструктуризации. В такой ситуации проще и эффективнее проектировать бизнес-систему «с чистого листа».

Продолжение в выпусках: #208, #209

 

 

Реклама: