Подход к реструктуризации предприятий
|
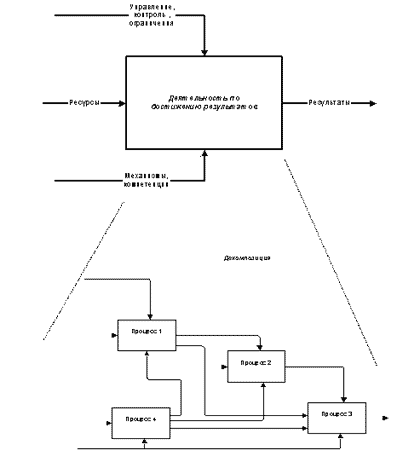
Чтобы разложить стратегические цели компании на отдельные составляющие, необходим некий шаблон (правило), в соответствии с которым моделируется деятельность бизнес-системы. Несомненно, такой шаблон должен быть универсальным и непротиворечивым, то есть отвечать критериям системности. Тогда его можно применить к любому типу систем: от детского садика, до «Газпрома». Для точного и подробного описания деятельности компании и возможности разбить такую деятельность на составные части мы используем стандарт IDEF 0, который был разработан в США в рамках подготовки программы разработки шаттла. Применение этого стандарта позволило увязать деятельность более чем трех тысяч фирм: разработчиков, поставщиков, производителей, сервисных и финансовых организаций. Суть этого стандарта проектирования проста (см. Рис.).
Деятельность компании (направления, подразделения, вплоть до отдельного работника) описывается с помощью пяти типов определений:
Такой формат представления позволяет описать практически любую деятельность. Более того, в аналогичном формате описываются элементы, составляющие основной описываемый процесс (это именуется декомпозицией), как показано на иллюстрации. |
| [1][2] | следующая>> | |
| [вид для печати] | ||
| © BKG Profit Technology | ||


