Применение ARIS Toolset для сертификации по международным стандартам серии ИСО 9000
В. Ивлев, Т. Попова.
Начало в выпусках: #81
Этапы процедуры сертификации
Модель процедуры сертификации состоит из восьми основных этапов. На Рис. 5 они представлены в виде диаграммы цепочки добавленной стоимости (Value added chain diagram). Все этапы процедурной модели описываются через подробные eEPC-диаграммы, которые составляют второй уровень представления функций. Если функция более подробно представлена в другой eEPC-диаграмме, верхняя граница такой функции отмечается точкой (см. Рис. 4). Каждая функция имеет углубленное словесное описание, включая данные о входе и выходе, а также о внутренних и внешних человеческих ресурсах.
На третьем уровне представления каждая функция, требующая использования ARIS Toolset, дополняется другой eEPC-диаграммой, которая описывает, какие методы и функции ARIS Toolset необходимы для решения данной задачи.
Рис. 5. Этапы процедуры сертификации, представленные в виде диаграммы добавленной стоимости
Рассмотрим более подробно каждый этап процедуры сертификации.
Стратегическое планирование
Задача стратегического планирования - наметить актуальные стратегические корпоративные цели. Это возможно после анализа стратегических сфер бизнеса и корпоративного окружения. На основании целей определяются способы их достижения. Важно, чтобы руководство считало создание QM-системы стратегической задачей. Таким образом, ARIS Toolset внедряется как стратегический инструмент для документирования и непрерывного совершенствования бизнес-процессов предприятия.
Подготовительный этап
Подготовительный этап создания QM-системы обычно включает один или несколько семинаров, посвященных, в частности, оценке специфических особенностей предприятия по отношению к сертификации по международным стандартам серии ИСО 9000. Также на этом этапе назначается руководитель QM-проекта и определяется корпоративная политика по качеству.
Руководитель QM-проекта отвечает за внедрение системы качества. Он должен иметь доступ к высшему руководству и быть независимым от линейных руководителей.
При необходимости для определения общих принципов политики качества можно привлечь внешних консультантов. Тем не менее, конкретные предложения и обязательства должны исходить от самого предприятия и действительно отождествляться с задачами в области качества. Новые задачи управления качеством должны быть доведены до всего персонала и получить поддержку каждого сотрудника.
На подготовительном этапе намечаются предварительные процедуры по проекту и управлению проектом. Следовательно, процедурную модель ARIS можно изменить согласно с требованиями сертификации по ИСО 9000.
Анализ "как есть"
Каждое предприятие имеет сложившуюся структуру, внутренние правила и документы, которые должны быть интегрированы с новой QM-системой. Анализ "как есть" предполагает выявление специфики предприятия по отношению к внедряемому стандарту (ИСО 9001, 9002 или 9003), а также рассматривает, какой стандарт требований является подходящим и насколько. На этом же этапе анализируются существенные документы и информационные потоки, относящиеся к качеству.
Перед тем как определиться с дальнейшими действиями, необходимо ответить на ряд вопросов:
- Какие существующие бизнес-процессы могут быть использованы в создании документации, отвечающей стандарту ИСО 9000?
- Какие существующие бизнес-процессы нуждаются в доработке?
- Какие дополнительные бизнес-процессы следует описать?
Разработка целевой концепции
Методы, предусматривающие использование ARIS Toolset, документируются в руководстве по качеству, которое содержит общее описание типов основных моделей, типов объектов, символов и ограничений. На уровне определения требований важнейшее значение имеют такие типы моделей ARIS, как органиграммы, диаграммы цепочки добавленной стоимости, eEPC-диаграммы.
Также можно использовать модели бизнес-терминов, диаграммы информационной среды, деревья узлов, диаграммы информационных потоков, матрицы выбора процессов, событийные диаграммы и диаграммы описания функций. Персонал, вовлеченный в использование инструментальных средств и методов ARIS, очевидно, нуждается в соответствующем обучении.
На стадии разработки целевой концепции также описывается предварительная архитектура процессов.
Чтобы получить представление о соответствии идентифицированных процессов требованиям стандарта, их необходимо связать с элементами системы качества.
Создание QM-системы
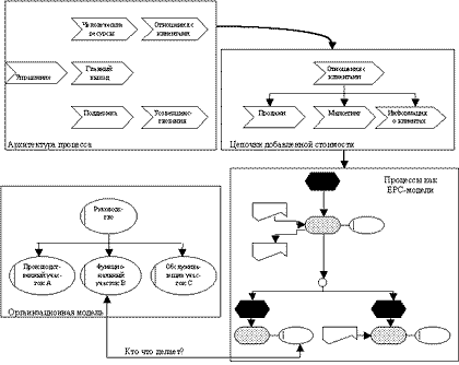
Процесс документирования осуществляется в соответствии с архитектурой процессов предприятия. Процессы моделируются "сверху вниз" посредством диаграмм цепочек добавленной стоимости (см. Рис. 6), распределяются по многочисленным уровням, а затем представляются как eEPC-диаграммы. ARIS Toolset позволяет добавить к каждой функции eEPC-модели текстовое описание. Если процесс нуждается в количественном анализе, можно ввести показатели времени и издержек.
Рис. 6. ARIS-модели для QM-системы
На каждом уровне для каждой функции определяются:
- организационные единицы;
- управляющие потоки;
- потоки ресурсов (трудовой, финансовый, информационный, машинный, программное и техническое обеспечение);
- начальные и конечные события.
Для описания иерархической организационной структуры предприятия используются организационные диаграммы. Субъекты на предприятии могут иметь различные роли (менеджеры по качеству, внутренние аудиторы, менеджеры по проекту, клерки и мастера), так что при разработке QM-систем часто применяются ролевые модели.
Организационные модели непосредственно связываются с процессами, что позволяет определить, кто за какое задание несет ответственность. Следует различать, отвечает организационная единица за определенную функцию, выполняет ее, включается в функцию или же нуждается в информации.
Должностные инструкции - результат увязывания должности сотрудника с конкретной функцией в цепочке процесса.
Каждый сотрудник, ответственный за процессы, хранит модели бизнес-процессов в обширной базе данных предприятия, используя ARIS Toolset. Он также имеет доступ к текущим процессам, действующим организационным структурам и документам.
Как только документы согласованы, их содержание просматривается еще раз, после чего их утверждают. Далее QM-документация формируется как отчет, то есть описания процессов для Руководства по качеству создаются непосредственно из диаграмм цепочек добавленной стоимости, разработанных в ARIS Toolset. Методологические и рабочие инструкции создаются на базе eEPC-диаграмм.
Таким образом, интегрированная программная среда ARIS Toolset обеспечивает связь моделей с 20 элементами международных стандартов серии ИСО 9000. Она позволяет автоматически создавать Руководство по качеству, методологические и рабочие инструкции, используя различные типы моделей из репозитория ARIS. В отличие от ARIS, в традиционной системе документирования документы и перекрестные ссылки поддерживаются вручную. ARIS Toolset представляет процесс в виде иерархии. Перекрестные ссылки, хранящиеся в системе, обеспечивают целостность и непротиворечивость архитектуры процессов.
Модели процессов можно предоставлять в распоряжение другим сотрудникам предприятия, участвующим в проекте. Эту возможность обеспечивают многопользовательские и сетевые функции ARIS. При этом нет необходимости создавать специальные инструкции для персонала. Право доступа и пользовательские привилегии гарантируют пользователям санкционированный доступ к нужным частям базы данных ARIS.
Применение и обзор QM-систем
Когда разработана вся необходимая документация, бизнес-процессы проводятся по новым (задокументированным) стандартам. После этого можно начать внутренний аудит QM-системы. Сроки для внутреннего аудита должны согласовываться с ответственным за него сотрудником. Факт предварительной договоренности доказывает, что цель внутреннего аудита - не внезапно поймать сотрудников на ошибках, а помочь отделам осуществлять QM-процессы в соответствии с документацией. Аудит позволяет выявить и возможные ошибки в документации.
QM-системы динамичны и постоянно меняются. В разное время и по разным причинам может возникнуть потребность в совершенствовании документации: например, если найдены ошибки в содержании и оформлении или текущая документация устарела в результате изменения QM-процессов. Так как ARIS Toolset основывается на электронной базе данных, изменить документацию становится проще. Распространение новых версий требует меньших усилий.
После того, как QM-система успешно реализована и прошла внутренний аудит, этот этап может быть завершен. Теперь предприятие готово к сертификации.
Сертификация
Процедура сертификации производится на основе договора с организацией, выдающей сертификат. Основные элементы процедуры: заполнение краткой анкеты, предварительный аудит и фактический аудит предприятия. На этапе сертификации проверяется, какие из установленных положений соответствуют требованиям стандарта, кто из ответственных лиц осведомлен об этом и какие положения действительно соблюдаются.
За QM-сертификатом можно обращаться сразу по окончании внутреннего аудита. Сертификаты действительны в течение трех лет, причем каждый год организация, выдавшая сертификат, проводит повторный аудит QM-системы, чтобы проверить, какие из выявленных ранее недостатков исправлены. Полная сертификация через каждые три года вызвана тем, что необходимо постоянно актуализировать документацию системы качества.
Глобальное управление качеством
Получение сертификата ИСО 9000 не означает, что можно отказаться от дальнейших стремлений к повышению качества. Глобальное управление качеством (TQM) необходимо рассматривать с точки зрения эффективности процессов. Так как создание системы качества, ориентированной на процесс, тесно связано с сертификацией по ИСО 9000, "процессный подход" становится популярным на предприятиях. Концепция TQM требует постоянного совершенствования корпоративных процессов и постоянной критической оценки положения дел на предприятии.
Заключение
Использование ARIS-технологий для создания и сопровождения системы управления качеством (как составной части системы управления предприятием) обеспечивает возможность:
- проведения классификации бизнес-процессов;
- создания полных и согласованных моделей бизнес-процессов и их автоматизированной поддержки в актуальном состоянии;
- автоматического документирования бизнес-процессов;
- автоматизированной поддержки создания и сопровождения документации по QM-системе;
- автоматизированного предоставления информации для проведения аудита QM-системы;
- использования единого информационного пространства для выполнения таких проектов, как реинжиниринг бизнес-процессов, проектирование корпоративных информационных систем, функционально-стоимостной анализ, имитационное моделирование и др.;
- автоматизированной поддержки процесса перехода от менеджмента качества к глобальному управлению качеством (TQM);
- создания и управления корпоративными знаниями и опытом.
Список литературы
A.D.Scheer "ARIS - Business Process Modeling". Springer-Verlag Berlin, 1999.
A.D.Scheer "ARIS - Business Process Frameworks". Springer-Verlag Berlin, 1999.
ARIS. Metods 4.1. IDS Scheer AG. 1999.
В.Ивлев, Т.Попова "Три составные части конкурентоспособности предприятий". TQMXXI. Проблемы, опыт, перспективы. Вып. 3, М., ИЗДАТ, 1998.
Международный стандарт ИСО 9001-3. Системы качества.
Международный стандарт ИСО 8402. Управление качеством и обеспечение качества - Словарь.



