Стандарт онтологического исследования IDEF 5
|
| Геннадий Верников get@psi.ru |
| Стандарт онтологического исследования IDEF 5 | Основные принципы онтологического анализа | Концепции IDEF5 | Язык описания онтологий в IDEF5 | Виды схем и диаграмм IDEF5 | Заключение |
| Как правило, наиболее важные и заметные зависимости между объектами всегда являются преобладающими, когда конкретные люди высказывают свои знания и мнения, касающиеся той или иной системы. Подобные взаимосвязи явным образом описываются языками IDEF5. Всего существует четыре основных вида схем, которые наглядно используются для накопления информации об онтологии в достаточно прозрачной графической форме. Диаграмма классификации. Диаграмма классификации обеспечивает механизм для логической систематизации знаний, накопленных при изучении системы. Существует два типа таких диаграмм: Диаграмма строгой классификации (Description Subsumption - DS) и диаграмма естественной или видовой классификации (Natural Kind Classification - NKC). Основное отличие диаграммы DS заключается в том, что определяющие свойства классов высшего и всех последующих уровней являются необходимым и достаточным признаком принадлежности объекта к тому или иному классу. На рисунке 2 приведен пример такой диаграммы, построенной на основе тривиальной возможности классификации многоугольников по количеству углов. Из геометрии известно точное математическое определение многоугольника, суть определяющих свойств родительского класса. Определяющим свойством каждого дочернего класса дополнительно является количество углов в многоугольнике. Очевидно, зная это определяющее свойство для любого многоугольника, можно однозначно отнести его к тому или иному дочернему классу. С помощью диаграмм DS, как правило, классифицируются логические объекты.
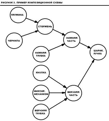
Диаграммы естественной классификации или же диаграммы NKC, наоборот, не предполагают того, что свойства класса являются необходимым и достаточным признаком для принадлежности к ним тех или иных объектов. В этом виде диаграмм определение свойств класса является более общим. Пример такой диаграммы также приведен на рис.2. Композиционная схема. Композиционные схемы (Composition Schematics) являются механизмом графического представления состава классов онтологии и фактически представляют собой инструменты онтологического исследования по принципу "Что из чего состоит". В частности, композиционные схемы позволяют наглядно отображать состав объектов, относящихся к тому или иному классу. На рисунке 3 изображена композиционная схема шариковой ручки, относящейся к классу шариковых автоматических ручек. В данном случае шариковая ручка является системой, к которой мы применяем методы онтологического исследования. С помощью композиционной схемы мы наглядно документируем, что авторучка состоит из нижней и верхней трубки, нижняя трубка в свою очередь включает в себя кнопку и фиксирующий механизм, а верхняя трубка включает в себя стержень и пружину.
Схема взаимосвязей. Схемы взаимосвязей (Relation Schematics) позволяют разработчикам визуализировать и изучать взаимосвязи между различными классами объектов в системе. В некоторых случаях схемы взаимосвязей используются для отображения зависимостей между самими же классовыми взаимосвязями. Мотивацией для развития подобной возможности послужило то тривиальное правило, что все вновь разработанные концепции всегда базируются на уже существующих и изученных. Это тесно согласуется с теорией Новака и Гоуэна (Novak & Gowin, 1984), суть которой в том, что изучение любой системы часто происходит от частного к общему, то есть, происходит изыскание и исследование новой частной информации, влияющее на конечные характеристики более общей концепции, к которой эта информация имела прямое отношение. Исходя из этой гипотезы, естественным образом изучения новой или плохо понимаемой взаимосвязи является соотнесение ее с достаточно изученной взаимосвязью, для исследования характеристик их сосуществования. Диаграмма состояния объекта. Диаграмма состояния объекта (Object State Schemantic) позволяет документировать тот или иной процесс с точки зрения изменения состояния объекта. В происходящих процессах могут произойти два типа изменения объекта: объект может поменять свое состояние или класс. Между этими двумя видами изменений по сути не существует принципиальной разницы: объекты, относящиеся к определенному классу K в начальном состоянии в течение процесса могут просто перейти к его дочернему или просто родственному классу. Например, полученная в процессе нагревания теплая вода, уже относится не к классу ВОДА, а к его дочернему классу ТЕПЛАЯ ВОДА. Однако при формальном описании процесса, во избежание путаницы, целесообразно разделять оба вида изменений, и для такого разделения используется обозначения следующего вида: "класс:состояние". Например теплая вода будет описываться следующим образом: "вода:теплая", холодная - "вода:холодная" и так далее. Таким образом, диаграммы состояния в IDEF5 наглядно представляют изменения состояния или класса объекта в течение всего хода процесса. Пример такой диаграммы приведен на рис.4
|
| <<предыдущая | [1][2][3][4][5][6] | следующая>> |
| [вид для печати] | ||
| © Геннадий Верников | ||




