Объектная инфраструктура бухучета для моделей предприятия, основанных на знании
|
| Гвидо Гиртс, Вильям Маккарти |
| Продолжение. |
| "IEEE Intelligent Systems & Their Applications",июль-август 1999, стр. 89-94 |
| REA как сценарий | Объекты бизнес-процессов |
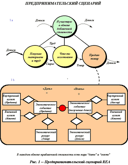
| В целом все предприятия работают одинаково. У кого-то возникает идея новой или улучшенной услуги/продукции. Он находит стартовый капитал и вводит его в цепочку экономического обмена с другими участниками (поставщиками или наемными работниками), каждый раз меняя экономический ресурс (например, деньги) на другой, более ценный с его точки зрения. Ценность определяется как перечень признаков продукта или услуги, привлекательных для клиентов фирмы. В идеале, завершив обмен с клиентами и расплатившись с кредиторами, владелец бизнеса получает законную прибыль. Преуспевающий предприниматель непрерывно проходит этот цикл - цикл создания прибавочной стоимости. То же самое делает и корпорация, только в больших масштабах и с большим бюрократическим аппаратом. Сценарий с предпринимателем на разных уровнях абстракции показан на Рис. 1а.
Основной процесс "Участие в обмене по созданию прибавочной стоимости" состоит из трех процессов второго уровня, каждый из которых имеет экономические ресурсы на входе и выходе. Эти три процесса у бухгалтеров называются:
|
| [1][2] | следующая>> | |
| [вид для печати] | ||
| © Michigan State University | ||


